由于镁金属在地球上的储量高、理论体积比容量大(3833 mAh cm-3)以及在充放电过程中不易形成枝晶的高安全性优势,镁电池有望在后锂时代取代锂电池。然而,镁电池的发展被缺乏理想的电解质严重阻碍。镁电池电解质已经进入新型硼基电解质时代,逐渐开发出多种以硼为配位中心的末端取代基氟化为阴离子的镁盐电解质合成路径。然而,更多的简便和具有通用性的合成方法仍然需要继续补充,不仅如此,镁片表面的钝化问题在硼基电解质中仍然存在,需要开发新型策略理解和解决这些问题。
针对镁离子电池储能技术中存在的这些障碍,betway西汉姆联化学化工学院金钟团队提出了合成末端取代基氟化阴离子的硼基镁盐电解质(Mg[B(ORF)4]2, RF = fluorinated alkyl))新型简易方法:以合成Mg[B(HFIP)4]2/DME为例,将在2 mL DME溶剂中加入1.0 mmol的B(HFIP)3和0.5 mmol单质碘,然后在溶液中加入过量的镁粉;搅拌24 h以上过滤后,得到清澈无色的透明溶液,即Mg[B(HFIP)4]2/DME电解质。然而,得到的原始的Mg[B(HFIP)4]2/DME电解质在负极表面仍会产生钝化问题,为了解决这一问题,结合MgI2是镁负极SEI中优异的传导镁离子成分,我们将配方中的镁粉转换成金属镁负极,并直接溶解B(HFIP)3和I2到DME中作为电解质,得到的Mg[B(HFIP)4]2/DME-MgI2电解质会在充放电过程中原位形成镁盐的同时,还能在镁片表面形成以MgI2为主的SEI界面。因此得到了与原始的Mg[B(HFIP)4]2/DME电解质相比更加优异的对称电池和半电池性能。当与Mo6S8正极匹配时,得到了出色的正极匹配性,优异的动力学性能和循环稳定性,循环稳定性超过了之前报道的所有硼基电解质。这项研究为镁电池硼基电解质引入了一种前景广阔的卤素增强策略,对多价二次电池的发展和优化至关重要。
该研究成果以“Iodine Boosted Fluoro-Organic Borate Electrolytes Enabling Fluent Ion-conductive Solid Electrolyte Interphase for High-Performance Magnesium Metal Batteries”为题发表在Angewandte Chemie International Edition,https://onlinelibrary.wiley.com/doi/abs/10.1002/anie.202417450。论文作者所在单位为betway西汉姆联化学化工学院、绿色化学与工程研究院、天长新材料与能源技术研发中心、配位化学国家重点实验室、介观化学教育部重点实验室、高分子材料与技术教育部重点实验室、江苏省先进有机材料重点实验室。论文的共同第一作者为宋欣美,孙静杰博士。该工作得到国家自然科学基金、教育部联合基金、中央高校基本科研业务费、江苏省碳达峰碳中和科技创新专项、江苏省成果转化重点专项、江苏省自然科学基金、苏州市姑苏领军人才计划等资助。

图1. (a) 制备Mg[B(ORF)4]2, RF=fluorinated alkyl)的反应方程。(b~c)分别为(b)中Mg[B(HFIP)4]2/DME电解质在[676、682]区域的负扫描模式和(c) [239、244]区域的正扫描模式的ESI-MS结果。(d) Mg[B(HFIP)4]2/DME电解液在[390、420]区域的ESI-MS结果。(b)中的插图是原始Mg[B(HFIP)4]2/DME电解质(原子:白色,氢;杂色,碳;红色,氧;黄色,氟;深黄色,硼)中阴离子的结构示意图。(e)计算了B(HFIP)3、[B(HFIP)]-、[B(HFIP)I]-和DME分子的LUMO和HOMO能级。(f) Mg[B(HFIP)4]2/DME-MgI2电解质的原位制备过程及其生成Mg[B(HFIP)4]2和MgI2/MgF2基SEI膜的双功能特性。

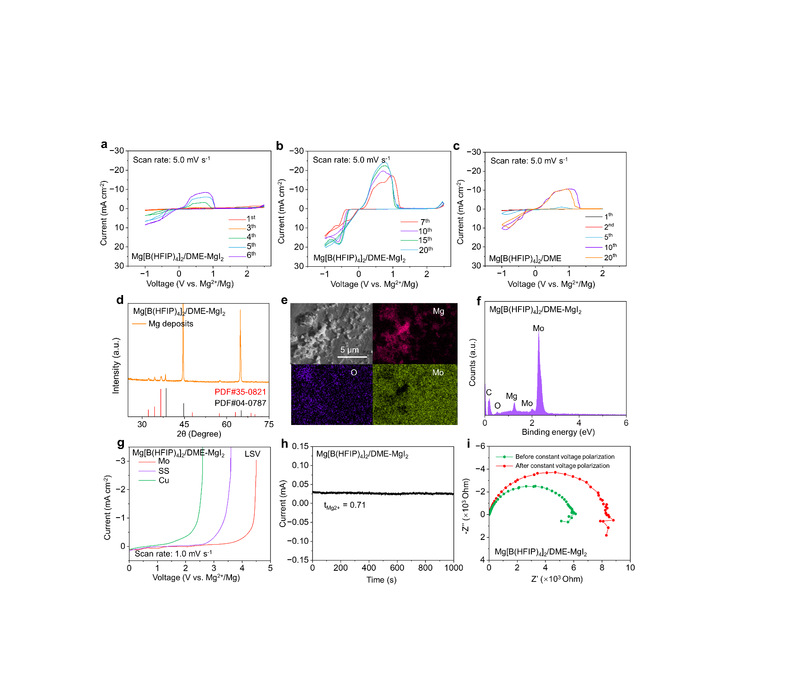
图2. BIM作为电解质的Mg||Mo电池在(a)前6圈和(b)第7-20圈电池的CV曲线,扫描速率为5 mV s-1。(c)原始的Mg[B(HFIP)4]2/DME电解液的Mg||Mo半电池在5 mV s-1扫描速率下的CV曲线。Mo集流体在Mg||Mo电池中放电15h后的XRD曲线(d),(e) SEM图像及相应的mapping图谱(f)以及EDS结果。(g)Mg[B(HFIP)4]2/DME电解液中不同工作电极(Mo、SS、Cu)的LSV曲线(扫描速率为1 mV s-1)。(h)BIM作为电解质的Mg||Mg对称电池在25 ℃时的直流极化曲线,施加电位差为0.005 V。(i)镁对称电池直流极化前后的交流复阻抗图。

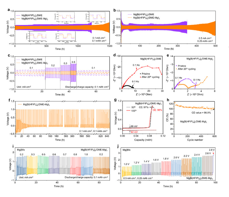
图3. Mg||Mg对称电池在Mg[B(HFIP)4]2/DME和Mg[B(HFIP)4]2/DME-MgI2电解质分别在电流密度为(a)0.1 mA cm-2(面积比容量为0.1 mAh cm-2)和(b)0.5 mA cm-2(面积比容量为0.25 mAh cm-2)的过电位。(c)Mg||Mg在Mg[B(HFIP)4]2/DME和Mg[B(HFIP)4]2/DME-MgI2电解质在保持面积比容量为1.0 mAh cm-2的情况下,电流密度从0.1 mA cm-2到0.5 mA cm-2时的过电位。以(d)Mg[B(HFIP)4]2/DME和(e)Mg[B(HFIP)4]2/DME-MgI2为电解液,Mg||Mg对称电池在最初状态和循环20次后的EIS曲线。以Mg[B(HFIP)4]2/DME-MgI2为电解质时,(f)Mg||Mo电池的循环圈数-库伦效率曲线,(g)对应的容量-电压曲线和(h)库仑效率-循环圈数曲线。(i)Mg[B(HFIP)4]2/DME和Mg[B(HFIP)4]2/DME-MgI2作为电解液在Mg||Mo半电池的库仑效率-循环圈数曲线。(j)以及不同截止电压下对应的电压-时间曲线。

图4. Mg[B(HFIP)4]2/DME-MgI2电解质中循环后的(a)SEM图像和相应的(b)EDS分析。Mg[B(HFIP)4]2/DME电解质中循环后的(c)SEM图像和相应的(d)EDS分析在(e)Mg[B(HFIP)4]2/DME-MgI2电解液和(f)Mg[B(HFIP)4]2/DME电解液中循环后Mg负极在不同Ar+溅射时间下的I 3d、F 1s、O 1s、C 1s和B 1s XPS光谱。(g)Mg[B(HFIP)4]2/DME电解液会在镁负极表面发生钝化以及Mg[B(HFIP)4]2/DME-MgI2电解液中镁负极表面会形成原位SEI层的示意图。

图5. COMSOL Multiphysics分别模拟了(a, b) Mg[B(HFIP)4]2/DME-MgI2和(c, d)纯Mg[B(HFIP)4]2/DME电解液中Mg阳极上(a, c) 电场和(b, d) Mg2+离子浓度分布。不同形貌的底部区域代表沉积的金属电极,其中Mg2+被还原为Mg金属。沉积时,底电极电位设置为0 V,Mg2+浓度为2 M,电流密度为0.5 mA cm-2,电解液电导率为11 mS cm-1。

图6. Mg||Mo6S8全电池在(a)Mg[B(HFIP)4]2/DME-MgI2和(d)Mg[B(HFIP)4]2/DME电解质中的CV曲线。Mg||Mo6S8全电池在Mg[B(HFIP)4]2/DME-MgI2和Mg[B(HFIP)4]2/DME电解质中的(b)倍率性能,(c)电压-容量曲线,(e)电流密度是500 mA g-1时的循环性能。(f)使用Mg[B(HFIP)4]2/DME-MgI2和原始的Mg[B(HFIP)4]2/DMEE电解液的Mg||Mo6S8电池在100 mA g-1电流密度下的充电/放电曲线. (g)Mg[B(HFIP)4]2/DME-MgI2和(h)原始的Mg[B(HFIP)4]2/DME电解液的Mg||Mo6S8电池在0.2~2.0 mV s-1扫描速率下的(g , h) CV曲线。(i)计算得到的Mo6S8正极在Mg[B(HFIP)4]2/DME-MgI2和原始的Mg[B(HFIP)4]2/DME电解液中的电容/扩散贡献。( j ) GITT曲线在50 mA g-1的重复恒电流脉冲下测量10 分钟,然后弛豫时间为 30分钟。( k )根据( j )中GITT结果计算的相应Mg2+扩散系数
