组学技术极大地推动了现代生物学和医学研究。从基因组学到转录组学、蛋白质组学和代谢组学,组学技术通过全面解析生物系统中的分子网络,为细胞分化、发育、疾病发生及治疗提供了重要的机制性见解。然而,传统的组学研究通常以大规模样品为基础,得到的是组织或细胞群的平均信息。这种“平均效应”掩盖了单细胞甚至单分子层面的异质性,而这恰恰是理解许多关键生物过程的核心。
近年来,单细胞组学和空间组学的快速发展,使组学研究的分辨率达到了单细胞乃至亚细胞水平,揭示了不同组织区域的分子特征及其在疾病中的空间相关性。然而,这些技术主要用于静态分析,难以全面解析生物系统在其他维度的异质性,例如单分子层面的差异性和动态时序特征。事实上,生物过程本质上具有动态性,分子水平的异质性和瞬态过程对生命活动的调控起着至关重要的作用。因此,亟需一种能够结合单细胞、空间分辨率与时间动态的技术,以更全面深入地理解生命过程。
龙亿涛课题组基于对纳米孔道技术的长期积累与深入理解,提出基于纳米孔道的单分子时间组学的观点,旨在结合纳米孔道的单分子分辨率及其在获取时间动态性方面的优势,为研究生物过程的异质性和时序演化路径提供全新的工具。

图1 目前组学技术的空间分辨率和时间分辨率
纳米孔道技术最初主要作为一种单分子DNA测序技术被提出并迅速发展,近年来,其应用已经扩展到蛋白质检测、单分子化学反应研究等领域。纳米孔道技术在无需标记或修饰的条件下,逐个、高通量表征复杂体系大量单个分子的特征,赋予了其精准识别单分子质量差异、揭示单分子构象和修饰异质性、获取体系内大量分子时序动态变化的能力,为单分子时间组学研究提供了理想的方法。

图2 纳米孔道单分子质量识别
首先,纳米孔道可作为一种“单分子质量读取器”,精准识别单个生物分子(如核酸、蛋白质和多糖)的分子量差异。通过调控分子与离子的结合、分子与纳米孔道的非共价相互作用以及对瞬态离子流信号的还原与解析,可以提升纳米孔道的质量识别分辨率,将对单个组成单元的识别从PEG模型分子拓展到核酸、蛋白质甚至多糖等生物聚合物,甚至可以进一步鉴定生物分子上的单个修饰基团,如DNA损伤、蛋白质翻译后修饰等。此外,纳米孔道对分子的表征不受体系内其他分子的干扰,避免了系综测量的平均效应,因此,其分辨率低于传统质谱,但以单分子检测特征与单基团识别能力,有望发展为一种“单分子组学”技术,可应用于复杂体系中低丰度分子的鉴定与潜在生物标志物的发现。

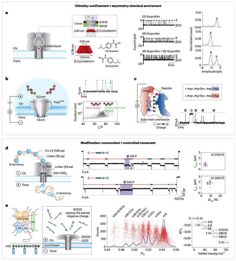
图3 纳米孔道解析单分子异质性
其次,与传统质谱的信号直接来源于分子质荷比不同,影响纳米孔道信号的因子多样,因此,纳米孔道可以鉴定分子量以外的差异,揭示同种分子之间的异质性,包括构象异质性与修饰异质性。针对构象异质性,通过限制传感区域的尺寸与范围,纳米孔道可以识别单个分子的对映异构体,如药物分子的R、S构象等。通过进一步构建孔道内水平不对称相互作用,纳米孔道可以诱导分子在传感区域的特异性取向,从而均一性地实现对多肽上单个氨基酸手性变化的精准鉴定。针对修饰异质性,通过控制分子穿孔过程与调控孔道内的非共价相互作用,纳米孔道可以实现对多肽上翻译后修饰,如磷酸化、硫酸化、乙酰化等的类型、数量、及其位置的识别。

图4 纳米孔道揭示复杂体系时序动态变化
第三,纳米孔道检测兼具单分子与高通量特征,可以在混合体系中的同时定量多种组分。同时,纳米孔道作为一种非破坏性测量方法,可以长时间监测体系动态变化。纳米孔道定量主要依赖于对分子捕获频率的表征,因此,准确、快速获取多种分子的捕获率可以提升纳米孔道的定量效率,进而揭示整个体系的分子时序、定量演化过程。通过增强孔道内驱动力以提升捕获率、革新定量方法以提升定量效率,以肾素血管紧张素系统为例,纳米孔道可以绘制系列血管紧张素在多种转化酶介导下的动态转化路径,揭示其串扰效应。

图5 构建基于纳米孔道的单细胞时间组学
基于以上特征,纳米孔道可以为单分子时间组学研究的提供有力手段,然而需要克服诸多挑战:1. 在信号特异性方面,鉴于复杂生物样本分子种类与状态的多样性,不同分子可能产生类似的离子流信号,从而降低识别准确性,可通过调控分子穿孔过程、增强相互作用等均一性增加离子流信号特征,结合机器学习算法,从而提升信号的特异性;2. 在分子捕获率方面,鉴于生物样本中分子电荷多样性及其极低浓度,需要降低纳米孔道的检测限,可通过开发不依赖于分子电荷的驱动力,或发展多驱动力协同捕获策略,从而提升检测效率;3. 在定量分辨率方面,由于生物样本中潜在的极低半衰期,需要提升纳米孔道的定量效率,在增强信号频率的基础上,可通过引入纳米孔道测量阵列并开发更高带宽的低噪音离子流测量装置,从而将定量间隔推进到秒级甚至毫秒级。进一步,结合玻璃纳米管定位,纳米孔道检测可用于单细胞时间组学研究,同时获取分子库的空间分布与时间演化信息。
相关内容以“Nanopore approaches for single-molecule temporal omics: promises and challenges”为题发表在Nature Methods (2024, DOI: 10.1038/s41592-024-02492-3)上,李孟寅副研究员和蒋杰副研究员为论文共同第一作者,李孟寅副研究员和龙亿涛教授为共同通讯作者,南方科技大学田瑞军教授在组学讨论方面提供了重要指导。该工作得到了国家自然科学基金的支持。
