纳米孔道技术因其无标记和高时空分辨率的优点,在单分子分析领域得到了广泛应用。该技术的关键在于从单分子在纳米孔道中形成的阻断电流信号中提取有效的特征,以在单分子水平上表征分子的尺寸、形状,表面电荷及相互作用信息。龙亿涛教授团队长期系统开展纳米孔道DNA序列、多肽序列以及蛋白质翻译后修饰的无标记精准识别研究(Nat. Nanotechnol. 2022, 17, 1136-1146,Nat. Chem. 2023, 15, 578-586,Nat. Nanotechnol. 2024, 19, 1693–1701,Nat Chem Biol 2024, https://doi.org/10.1038/s41589-024-01734-x,J. Am. Chem. Soc. 2019, 141(40),15720-15729,JACS Au 2021, 1(7), 967-976,Angew. Chem. Int. Ed. 2022, 61, e202209970,Angew. Chem. Int. Ed. 2021, 60, 24582-24587)。团队对纳米孔道机制的研究表明,纳米孔道测量中的单分子电流信号不仅反映了待测分子的体积排阻效应,还包含了待测分子与孔道内敏感位点之间瞬时非共价相互作用的信息。然而,目前针对纳米孔道单分子电信号的分析技术仍主要聚焦于稳态电流特征,瞬时的电流变化常被视作噪声而忽视。
近日,龙亿涛教授团队利用纳米孔道电流信号中的动态特征实现了单分子的精准识别,证实了纳米孔道电流信号中的动态“指纹”特征在单分子精准识别中具有更高的有效性,并提出了纳米孔道内的单分子随机碰撞以阐述生物纳米孔道中瞬态相互作用驱动动态电流特征产生的机制。该研究为利用机器学习进一步挖掘纳米孔道信号特征提供了重要的理论基础。
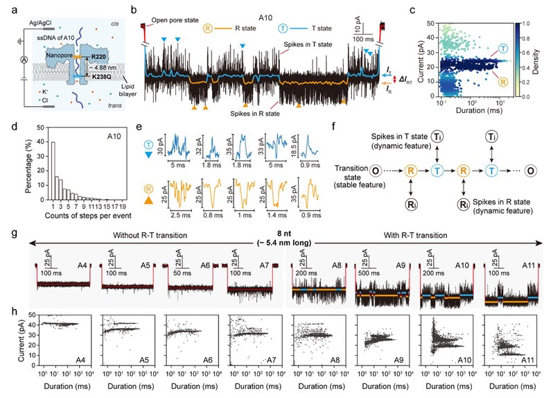
团队利用具有双灵敏位点的K238Q 型Aerolysin 纳米孔道对单链DNA (ssDNA)进行了检测,发现了一种包含两种交替出现的稳定电流台阶且每个台阶上伴随大量尖峰的电流信号(图 1)。其中,尖峰形状的非稳态电流特征具有显著的分子特异性。接着,作者通过机器学习对电流信号中的稳态电流特征和动态尖峰特征进行了有效性评估(图2)。以具有单个碱基差异的 10 种 ssDNA 为待测物,团队构建了基于 1D-ResNet50 的神经网络,自动提取 ssDNA 电流信号中的动态尖峰特征(图3)。研究发现,与稳态特征相比,动态尖峰特征将分子识别的准确率从 44% 显著提升至 93%。
通过分子动力学模拟和多种突变纳米孔道的单分子实验(图4),该研究进一步证实交替出现的稳态电流特征来源于 ssDNA 分子与孔道中 R220 和 Q238 位点的同时相互作用,而动态尖峰特征则是由于 ssDNA 穿过纳米孔道时与孔道内氨基酸残基的瞬时碰撞,导致局域电场分布扰动和离子动量突变,最终生成瞬态尖峰信号。作者将这种交替的台阶伴随特异性尖峰信号的过程形象化为纳米孔道对单分子的“一维成像”:每个电流台阶代表 ssDNA 的一次单分子快照,而尖峰特征则代表分子在该次快照中的指纹信息。随机碰撞机制使每次快照从不同“成像视角”捕获独特的分子特异性信息,从而协同提升单分子识别的准确性。该研究为设计具有更高灵敏度的生物纳米孔道提供了新的思路,有望显著提高纳米孔道电化学分析技术在单分子 DNA 测序和蛋白质测序中的准确性。

图1. K238Q Aerolysin纳米孔道中ssDNA电流信号特征的探究

图2. R-T稳态转换电流特征在单分子识别中的有效性评估

图3. 瞬态相互作用尖峰信号在单分子识别中的有效性

图4. R-T稳态转换电流信号的产生机制探究

图5. 瞬态相互作用尖峰信号产生的随机碰撞机制
该工作以“Dynamic Features Driven by Stochastic Collisions in a Nanopore for Precise Single-Molecule Identification”为题,于2025年1月2日在《Journal of the American Chemical Society》上发表(https://doi.org/10.1021/jacs.4c13664)。betway西汉姆联化学化工学院刘少创副研究员与龙亿涛教授为共同通讯作者,王佳(2023级博士生)、刘少创为共同第一作者。此项目获得了科技部重点研发计划、国家自然科学基金的资助。
