近日,公司徐伟高团队与电子科学与工程学院胡泽华,南洋理工大学苏锐等团队展开合作,开发了一种人工三维晶体的2N构筑策略与工艺,探究了人工三维晶体中可设计的激子效应,相关成果以“Designable excitonic effects in van der Waals artificial crystals with exponentially growing thickness”为题于2025年3月19日在线发表于Nature Communications。
当二维过渡金属硫族化合物从块体剥离为单层时,展现出强激子效应和由此产生的一系列新奇光学特性,但受限于其原子级厚度,绝对光学响应值很低。将二维单层重新组装构筑三维晶体,有望显著提升其光学性能以及探索全新的光电子学与谷电子学应用。但是,在厚层人工晶体中高效复现二维量子材料的激子特性,并进一步实现性能增益和功能涌现,目前仍然是一项极具挑战性的任务。

图1: 人工三维晶体的2N法构筑策略与工艺
针对以上挑战,团队开发了一种2N构筑策略与工艺(图1),只需进行N次堆叠操作就能高效精准构筑m∙2N层人工激子晶体,其中m表示初始材料单元层数。该方法具有三个独特优势:1)大幅缩减自下而上构筑人工三维晶体的操作步骤,实现了层数的指数级增长;2)以0°层间扭转角进行层间耦合状态的高精度复制;3)适用范围广,自由度高。

图2. 具有类单层激子特性的毫米级16层MoS2同质人工晶体
从厘米级单晶MoS2单层出发,制备得到毫米级无层间扭转角的弱耦合16层MoS2单晶,其保留了类单层的激子特性,层间弱解耦是该晶体中类单层激子特性得以保留的关键,并在吸收与光致发光性能上分别实现了高达643%和646%的增益(图2)。

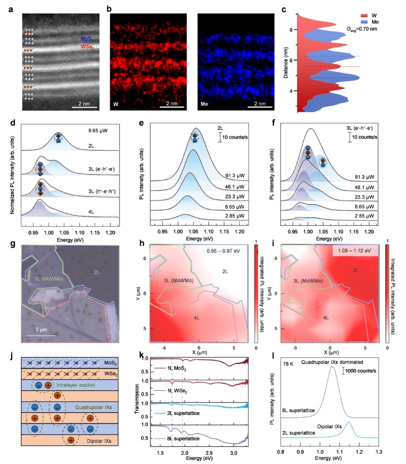
图3.四极矩层间激子发射显著增强的8层WSe2/(MoS2/WSe2)3/MoS2超晶格
从具有近红外II区偶极矩层间激子发射的WSe2/MoS2双层出发,通过3次堆叠操作,我们制备了层间耦合态高度一致的8L WSe2/(MoS2/WSe2)3/MoS2超晶格,其四极矩层间激子发射强度较双层超晶格中的偶极矩层间激子提高至400%。得益于层间耦合态的高精度复制,通过构筑2L、3L(e--h+-e-型和h+-e--h+型)、4L、8L超晶格,该方法首次使层数依赖的层间激子物种演变的观测与探索成为可能(图3)。
此研究为激子晶体设计与高效、精准的自下而上构筑提供了可行策略,将推动复杂范德华结构中激子物理探索及其在新原理光电器件中的应用。得益于晶圆级二维单晶合成技术与智能制造技术的突破,2N法为规模化高效制备具有可设计优异物性的宏观结构提供了全新范式。
betway西汉姆联2020级直博生孙千璐、2022级博士生林佳敏、南洋理工大学Pedro Ludwig Hernandez-Martine博士、betway西汉姆联李涛涛副教授为论文共同第一作者,betway西汉姆联徐伟高教授、胡泽华助理教授以及南洋理工大学苏锐助理教授为论文共同通讯作者,betway西汉姆联李涛涛、王鹏、毛囡囡、万昌锦和华南理工大学虞华康团队分别在大面积MoS2单晶生长、球差校正透射电子显微镜表征、数据分析及理论计算方面给予了支持。该工作得到了国家重点研发计划、国家自然科学基金和江苏省自然科学基金等项目的资助。
文章链接:https://www.nature.com/articles/s41467-025-57759-w
