氮循环对维持自然生态系统和人类社会的生态平衡至关重要。作为所有生命体的必需元素,氮以多种形式存在于大气、水体、土壤和生物系统中,并通过氮循环实现相互转化。一个多世纪前,哈伯-博世法实现了大气氮(N₂)向氨(NH₃)的人工转化,使氨肥得以广泛应用。然而这种工业方法能耗巨大且碳足迹显著。相比之下,在温和条件下通过电化学还原N₂直接合成NH₃虽具有前景,却因N₂的化学惰性导致反应速率缓慢。而通过电化学硝酸盐还原反应(NITRR)合成NH₃则更具动力学优势,近年来备受关注。值得注意的是,利用等离子体处理可将大气N₂转化为硝酸盐源,实现氮的间接固定。该反应还可由太阳能、水能、风能等可再生能源驱动,有望实现零排放过程。此外,硝酸盐(NO₃⁻)作为重要环境污染物,其还原可能产生与癌症等健康风险相关的有害亚硝胺。因此,电催化NITRR不仅提供了高附加值NH₃的制备方法,更是净化富营养化水体中硝酸盐的可行策略,同时应对水体富营养化和全球水资源安全挑战。从本质上看,NITRR涉及八电子和九质子的转移过程。该过程需要大量活性氢(H*),关键在于通过活性位点促进高效水解离生成H*,并确保位点间距能抑制H*结合为H₂。若活性位点H*供应不足,可能引发副反应,导致氨法拉第效率(FENH₃)和产氨量下降。特别是活性H*转化为H₂会显著影响产物分布,因为析氢反应(HER)作为强竞争性副反应会严重削弱氨合成性能。近年来,原子级精确的金属-有机聚合物(MOPs)因其独特的结构优势成为提升NITRR活性的理想候选材料——通过多样化配体设计构建的明确金属-有机配位网络具有多级通道、均一孔隙率和可调控的电子/离子传输特性。然而,对于理性设计高活性、高稳定性MOPs所需的分子层面仍存在研究瓶颈。
betway西汉姆联金钟教授、左景林教授等联合南京理工大学苏剑教授提出通过分子工程策略实现方形平面四核结构单元[M₄(μ₄-O)(CO₂)₈](M = Mn、Fe或Co)与2,4,6-三(4-羧基苯基)-1,3,5-三嗪(H₃TATB)配体的自组装(如图1所示),开发了一系列高对称性配位金属-有机聚合物(Mn-TATB、Fe-TATB和Co-TATB)。这种平面四边形金属配位结构在增加活性位点数量、降低空间位阻、促进反应物和电子传输方面具有显著优势。特别是由特定金属/簇中心与功能化有机连接基团构成的平面配位结构,既能提供充足催化位点,又有利于活性氢(H*)的吸附。相比之下,金属原子的多面体配位构型(如四面体配位)会阻碍H*吸附,形成不利于硝酸盐物种催化加氢反应的空间构型。电催化测试表明,Co-TATB电极在常温条件下于-0.7 V至-1.0 V(vs. RHE)宽电位范围内实现了约98%的产氨法拉第效率。在流动电解槽中以332.1 mA cm⁻²工业级电流密度长时间测试时,Co-TATB电极保持稳定性能且FENH₃无显著衰减。结合原位光谱分析与理论计算,揭示了Co-TATB在NITRR过程中的反应路径。该研究阐明了高对称性配位MOPs在NITRR中的本征构效关系,为面向清洁能源转化和可持续发展的下一代电催化剂设计提供了重要启示。
作者通过溶剂热法制备了三种同构金属-有机聚合物(Mn-TATB、Fe-TATB和Co-TATB),其分子式为[M₄(μ₄-O)(TATB)₈/₃](M = Mn、Fe、Co)。如图2(a-c)所示,这些高对称性配位MOP晶体呈现规整立方体形貌。所有MOPs均结晶于立方晶系Im3m空间群,每个金属原子采取五配位模式,分别与四个羧酸氧原子和一个μ₄-O氧原子成键。特别值得注意的是,四个金属原子以方形平面构型排列,通过中心μ₄-O原子连接并与TATB配体的八个羧酸基团配位,形成四核簇次级结构单元[[M₄(μ₄-O)(CO₂)₈]](图2d)。四核[M₄(μ₄-O)(CO₂)₈]簇与TATB配体组装形成两种配位笼结构:第一种是由六个金属簇和八个有机配体构成的截角八面体笼(图2e);第二种是由八个截角八面体笼位于立方体顶点组成的立方八面体笼(图2f)。每个立方八面体笼与八个截角八面体笼共享面,而每个截角八面体笼连接六个立方八面体笼,共同构建长程有序的三维网络。在有机配体部分,每个TATB配体的三个羧酸基团与来自三个四核节点的六个金属原子形成双齿螯合(图2g)。此外,两个三维网络相互穿插形成二重互穿框架结构(图2h,i)。
Co K边X射线吸收精细结构(XAFS)谱表明Co-TATB中钴为二价态,吸收边位置与CoO标准样品相近(图3c)。R空间图谱在1.56 Å处出现主峰,归属于Co-O配位(图3d)。小波变换分析显示Co-TATB与CoO具有相似的配位特征(图3e,f)。EXAFS拟合定量结果表明Co-TATB中钴原子配位数约为5,对应四个羧酸氧原子和一个μ₄-O中心氧原子。通过分析XAFS谱前边峰发现:Co-TATB的前边峰强度介于完全八面体配位的CoO和部分四面体配位的Co₃O₄之间,表明其具有中间对称性。EXAFS结果显示Co的配位数为5且存在一个伸长键长,强烈提示其为C₄ᵥ对称环境——钴中心以方形金字塔几何构型与五个氧原子配位。扫描电镜(SEM)形貌分析和元素面分布证实Co、N、C、O元素在Co-TATB样品中均匀分布(图3g)。低分辨与高分辨透射电镜(TEM)图像展示了Co-TATB的晶体微观结构。
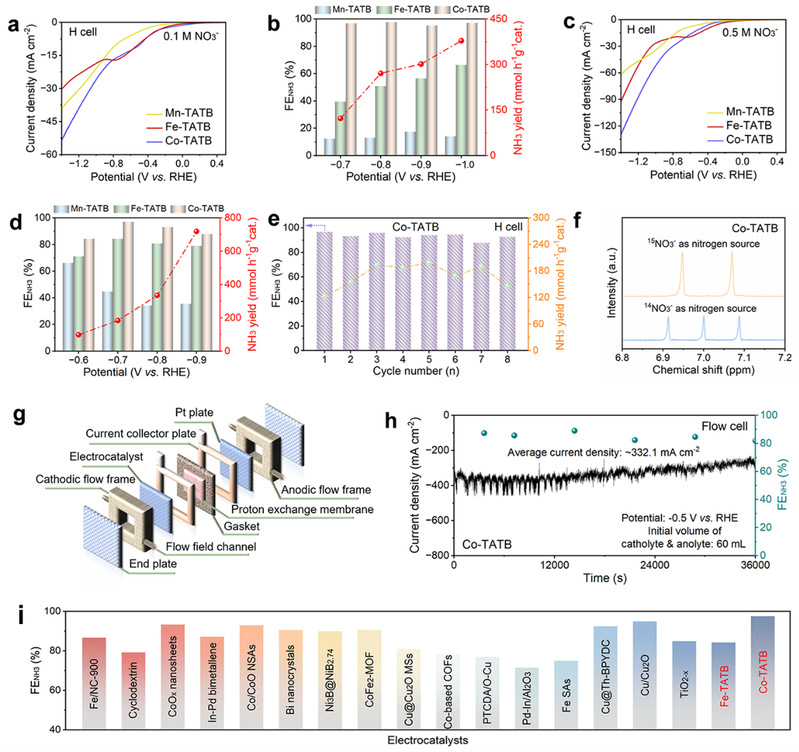
线性扫描伏安曲线(LSV)显示(图4a,c),不同硝酸盐浓度电解液中各电极均表现出显著的电催化活性差异。通过0.5小时恒电位测试发现,电流密度随负电位增加呈单调上升趋势,氨产率通过紫外-可见吸收光谱定量。三种MOPs电极的催化活性排序为:Co-TATB > Fe-TATB > Mn-TATB。特别值得注意的是,在0.1 M Na₂SO₄和0.1 M KNO₃混合电解液中,Co-TATB在-0.7 V至-1.0 V(vs. RHE)宽电位范围内均保持约98%的氨法拉第效率(FENH₃)(图4b)。具体而言,Co-TATB电极在-0.7 V时FENH₃和氨产率分别为96.8%与122.7 mmol h⁻¹ g⁻¹,-0.8 V时为97.6%与271.3 mmol h⁻¹ g⁻¹,-0.9 V时为95.3%与301.9 mmol h⁻¹ g⁻¹,-1.0 V时达97.2%与378.8 mmol h⁻¹ g⁻¹。相同条件下,Fe-TATB和Mn-TATB电极的性能均逊于Co-TATB。硝酸盐浓度影响实验表明,在0.5 M KNO₃电解液中Co-TATB仍保持最优性能(FENH₃=97.2%,氨产率184.4 mmol h⁻¹ g⁻¹),显著优于Fe-TATB(84.3%)和Mn-TATB(66.2%)(图4d)。
为揭示本征构效关系及高催化活性来源,采用密度泛函理论(DFT)计算研究了Co-TATB模型中方形平面四核钴中心的电子结构。*NO₃吸附态的投影态密度(PDOS)分析表明(图5a),Co 3d轨道与NO₃⁻之间存在强相互作用,且Co 3d轨道紧邻费米能级(Ef),这解释了其增强的催化活性。Co 3d与NO₃⁻轨道的显著重叠确保了稳定吸附,有效促进后续NITRR过程。静电势(ESP)分析显示钴位点呈现高正电势(42.10 kcal mol⁻¹),有利于亲核性NO₃⁻的吸附(图5b)。电荷转移分析证实有0.40个电子从Co原子转移至NO₃⁻基团,表明钴位点是NITRR的活性中心。基于DFT计算的吉布斯自由能分析(图5d)显示,Co-TATB催化NITRR过程始于NO₃⁻在钴位点的吸附,该步骤对反应序列起决定性作用。吸附态NO₃⁻受质子攻击形成HNO₃中间体,随后放热转化为NO₂(自由能降低~6.82 eV)并释放第一分子H₂O。NO₂至HNO₂的转化需克服~1.43 eV能垒。通过比较N端与O端配位的NO分子构型(图5e),发现O端路径中ONH加氢生成ONH₂需吸收~4.76 eV能量,而N端路径能垒显著更低。在优势N端路径中,*NOH中间体在钴位点接受四个H⁺/e⁻对攻击,最终放热形成目标产物NH₃分子。催化循环以NH₃分子从Co-TATB表面解吸完成,实现高效氨合成。
该研究成果以“Square-Planar Tetranuclear Cluster Based High-Symmetry Coordination Metal-Organic Polymers for Efficient Electrochemical Nitrate Reduction to Ammonia”为题发表在Journal of the American Chemical Society,https://doi.org/10.1021/jacs.5c06650。论文作者所在单位为betway西汉姆联化学化工学院、绿色化学与工程研究院、天长新材料与能源技术研发中心、配位化学国家重点实验室、介观化学教育部重点实验室、高性能高分子材料与技术教育部重点实验室、江苏省先进有机材料重点实验室、苏州新能源材料与器件绿色智能制造重点实验室。论文的共同第一作者为王淼、孟亚茹、徐文杰、沈天宇。该工作得到国家自然科学基金、江苏省碳达峰碳中和科技创新专项、中央高校基本科研业务费等资助。

图1.基于平面正方构型四核簇基高对称性配位金属-有机聚合物(MOPs)的结构组装示意图。

图2.金属-有机聚合物的微结构表征

图3. 金属-有机聚合物的精细结构表征

图4.金属-有机聚合物的电催化硝酸根还原性能

图5.金属-有机聚合物的原位测试和机理研究
